大发∨IlII


189-2583-3403
喷砂机,自动喷砂机设备生产厂家,喷丸机厂家,抛丸机厂家
联系我们
深圳地址:深圳市光明区玉塘街道长凤路391号
东莞工厂:东莞市寮步镇寮步镇石步敬业路3号10-11栋
电话:0769-81152512
邮箱:Xbtong@163.vip.com

咨询热线18925833403

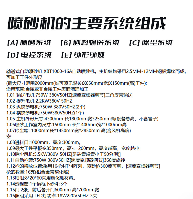
鑫百通XBT1000-16A自动喷砂机提升智能款

作者:admin 来源:自动喷砂机 发布时间:2025-05-15 14:11:14人气:

来说两句

昵称:
*验证码:

关于的用户评论

  • 来自甘肃省兰州市的客户
    2019-07-28

    卖家发货速度快 服务态度也很好 有不明白的地方也都给解决了 满意

  • 来自新疆省的客户
    2019-07-28

    客服很热情,发货也快,东西很好,比实体店便宜。

  • 来自河南省郑州市的客户
    2019-07-28

    发货快,质量很好,已经开始使用了。客服态度很好哦

  • 来自江苏省南京市的客户
    2019-07-28

    物流很快。机器已经送到工地了。很不错,容易上手,满意

  • 来自河北省石家庄市的客户
    2019-07-28

    送货快试了很好快,不懂操作问客服都详细解说,不错

  • 推荐资讯